Seite 1 von 1
Automatikmodus Fuktioniert nicht
Verfasst: 30. Jan 2021, 12:49
von Tedybär
Hallo
Mein neuer Edma wird bald fertig .Habe Jetzt das Problem das Edma im Manuellen Modus Funktioniert .Aber nicht im Automatikmodus .Meine Frage wie muss Distanzstop ,Kompass eingestellt sein .Auf 0 oder gar nichts eingeben .Kompass und Ultraschall sind noch nicht verbaut . Desweiteren Fuktioniert zwar der Gegenfahrsensor (wird in der Ap angezeigt ).Die Drahterkennung leider nicht .Die Neue Software ist auf Sender und Raspi aufgespielt .Vieleicht liegt es auch an der Not aus Brücke .Bin mir nicht sicher das ich die richtig gesetzt habe .
bin für jeden hinweis zur Fehlersuche dankbar
Tedybär
Re: Automatikmodus Fuktioniert nicht
Verfasst: 30. Jan 2021, 13:39
von bkramer
Wenn kein Distanzsensor angeschlossen ist, dann in der ini 0 einstellen. (Neu-Start erforderlich)
Wenn kein Kompass installiert ist, Mode 3 einstellen. (Chaos ohne Kompass)
Der Automatikmodus funktioniert nur, wenn der Draht erkannt wird. (2 in der App)
Evtl. einmal den Draht am Sender umpolen. (Feldlinien müssen in die richtige Richtung laufen.)
Not-Aus-Brücke muss zwischen 3 und 5.
Re: Automatikmodus Fuktioniert nicht
Verfasst: 30. Jan 2021, 16:57
von Tedybär
Hallo Bastian
Danke für die schnelle Hilfe .Hab alles gemacht wie von dir beschrieben .Fehler war immer noch nicht weck .Dann hab ich die Leistungsplatine abgezogen und den Raspi extern mit Spannung versorgt .Dann funktionierte auch die Drahterkennung .Alles wieder zusammengebaut ,zusätzlich externe Spannungsversorgung für Raspi .Und siehe da Autobetrieb Funktionierte .Externe Spannungsversorgung abgezogen und Autobetrieb ging nicht mehr .
Dann hab ich die Spannung an Pin 2und 4 am Leistungsteil gemessen .Zu meinem erstaunen nur 3,48 Volt .Das müssen doch 5 volt sein oder ???
Kann man das irgendwo einstellen ????Ich denk nein .Oder ein Bauteil wechseln ? Wenn Ja welches Bauteil .
mit freundlichen Grüßen Tedybär (Hubert)
Re: Automatikmodus Fuktioniert nicht
Verfasst: 30. Jan 2021, 17:22
von bkramer
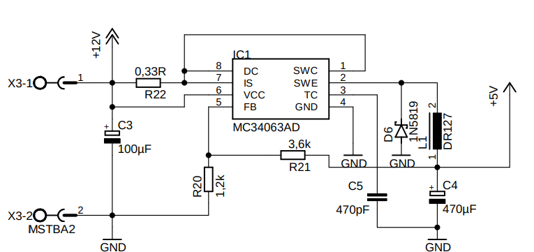
Für die 5V ist ja der Step-Down-Regler zuständig.

- step_down.png (48.09 KiB) 37014 mal betrachtet
Da sind ja im Grunde nicht viele Bauteile, die kaputt gehen können.
Wenn die Widerstände und Kondensatoren soweit gut aussehen, würde ich auf den MC34063 tippen.
War bei mir auch schon mal defekt. Hatte ihn aber auch wissentlich überlastet.

Re: Automatikmodus Fuktioniert nicht
Verfasst: 31. Jan 2021, 08:49
von Tedybär
Danke für die schnelle Hilfe
Fehler gefunden .R20 war falsch Bestückt .War mit 2 K bestückt obwohl da 1,2 K hin gehören .Spannung Jetzt 5 Volt .Siehe Foto
https://www.directupload.net/file/d/608 ... rn_jpg.htm
mit freundlichen Grüßen H.Kremer
Re: Automatikmodus Fuktioniert nicht
Verfasst: 3. Feb 2021, 20:49
von mattes53
Hallo,
zeigt das angehängte Bild den alten Widerstand? Es ist doch der mit der Beschriftung 2001?
Re: Automatikmodus Fuktioniert nicht
Verfasst: 4. Feb 2021, 10:49
von bkramer
Es gibt eigenlich keinen alten Widerstand. R20 muss 1,2k (1201) sein, 2k (2001) ist falsch bestückt worden.
Re: Automatikmodus Fuktioniert nicht
Verfasst: 7. Feb 2021, 12:00
von Tedybär
Ja so ist es .Falsch bestückt .
mfG Tedybär
Re: Automatikmodus Fuktioniert nicht
Verfasst: 7. Feb 2021, 12:07
von Tedybär
Hallo
Hab mich da etwas misverständlich ausgedrückt .Das Foto zeigt die falsche Bestückung . Habe dann R20 ausgelötet und 1,2 Kilo eingelötet .Dann kamen 5 Volt wie vorgesehen .
mfG Tedybär